2025级临床医学、口腔医学硕士专业学位研究生新生:
根据上级有关规定,临床医学、口腔医学硕士专业学位研究生需与住院医师规范化培训衔接。为做好我校2025级临床医学、口腔医学硕士专业学位研究生新生参加住院医师规范化培训报名工作,现就有关事项通知如下:
一、报名人员
2025级临床医学、口腔医学硕士专业学位研究生新生
二、报名工作
(一)报名时间:6月25日10:00- 7月20日22:00
(二)报名程序:采取网上报名和现场确认相结合的方式进行。
1.网上报名:登录云南卫生健康人才网(www.ynwsjkrc.cn),具体步骤详见“操作手册”(扫描以下二维码,或登录网址查看:http://106.60.68.201/portal/system/notice/front/detail/75)。
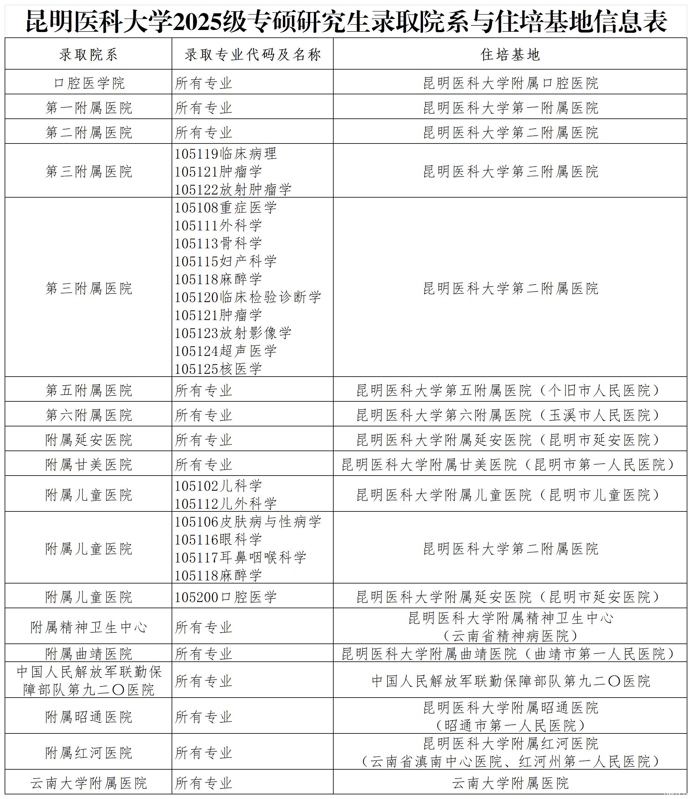
2025级临床医学、口腔医学硕士专业学位研究生新生报名时按录取通知书上注明的录取专业、住培专业等信息,认真、准确、如实填报报名信息。我校相关二级培养单位涉及对应的住院医师规范化培训基地详见下表,报名时准确选择对应的住培基地报名。

2.现场确认:专硕新生于入学报到时根据二级培养单位要求进行现场确认。
三、注意事项
(一)请2025级临床医学、口腔医学硕士专业学位研究生新生高度重视此次住院医师规范化培训报名工作,认真阅读学校、各相应住培基地发布的相关工作通知内容。有关通知可查看《云南省卫生健康委办公室关于开展2025年云南省住院医师规范化培训和助理全科医生培训招收工作的通知》。(网址:https://www.ynwsjkrc.cn/cnPc/ysgp/2315.html)
(二)各位新生密切关注各二级培养单位及住培基地官网发布的2025年住院医师规范化培训招收简章及相关公告,如在报名中有任何疑问,可与各相应住培基地咨询、联系。
18luck备用登录研究生招生办公室
2025年6月25日