新利全站APP的最新版本更新方法首页
门户入口
人文与管理学院 大健康学院 医学人文教育与研究中心合署
搜索
新利国际app
机构简介
学院动态
党建工作
专业学科
医学人文
就业创业
团学风采
18luck新利平台
新利18彩票是什么
首页
新利国际app
正文
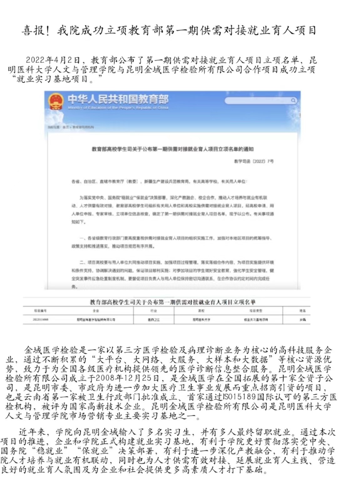
喜报!我院成功立项教育部第一期供需对接就业育人项目
时间:2022/4/11 21:37:15
供稿:人文与管理学院
来源:18luck备用登录
浏览:4316次
2025中国整合肿瘤学大会在昆明召开
18luck备用登录马克思主义学院举行学习贯彻党的二十届四
通知公告
18luck备用登录2024—2025学年信息公开年度工作报告
18luck备用登录关于2025年公开招聘博士工作人员第八批拟聘用人员的公示
李利华副校长接待日通告
吴红明副校长接待日通告
18luck备用登录关于 2025 年公开招聘博士工作人员第三批拟聘用人员的公示
18luck备用登录关于2025年公开招聘博士工作人员第二批拟聘用人员的公示
18luck备用登录关于征集校风、教风、学风、校歌的公告
18luck备用登录关于2025年公开招聘博士工作人员第一批拟聘用人员的公示
常用链接
中华人民共和国教育部
全国高校思想政治工作网
中国教育在线
云南省教育厅
联系方式
联系地址:昆明市呈贡区雨花街道春融西路1168号
联系电话:0871-65922555 联系邮编:650500
关注微信公众号
关注新浪微博
Copyright (c) 2007-2025 18luck备用登录 滇ICP备05001248号-2
滇公网安备 53011402000299号
新利直营官网