我校药学院研究团队科研抗疫:抗高血压药物或可缓解新冠病毒肺部损害


抗击新冠肺炎疫情的人民战争,科技是重要支撑,科研工作者是重要力量。教育部曾专门通知要求各高校着眼长远布局,针对新型冠状病毒致病机理、传播力和传播机制等问题开展深入的基础研究。

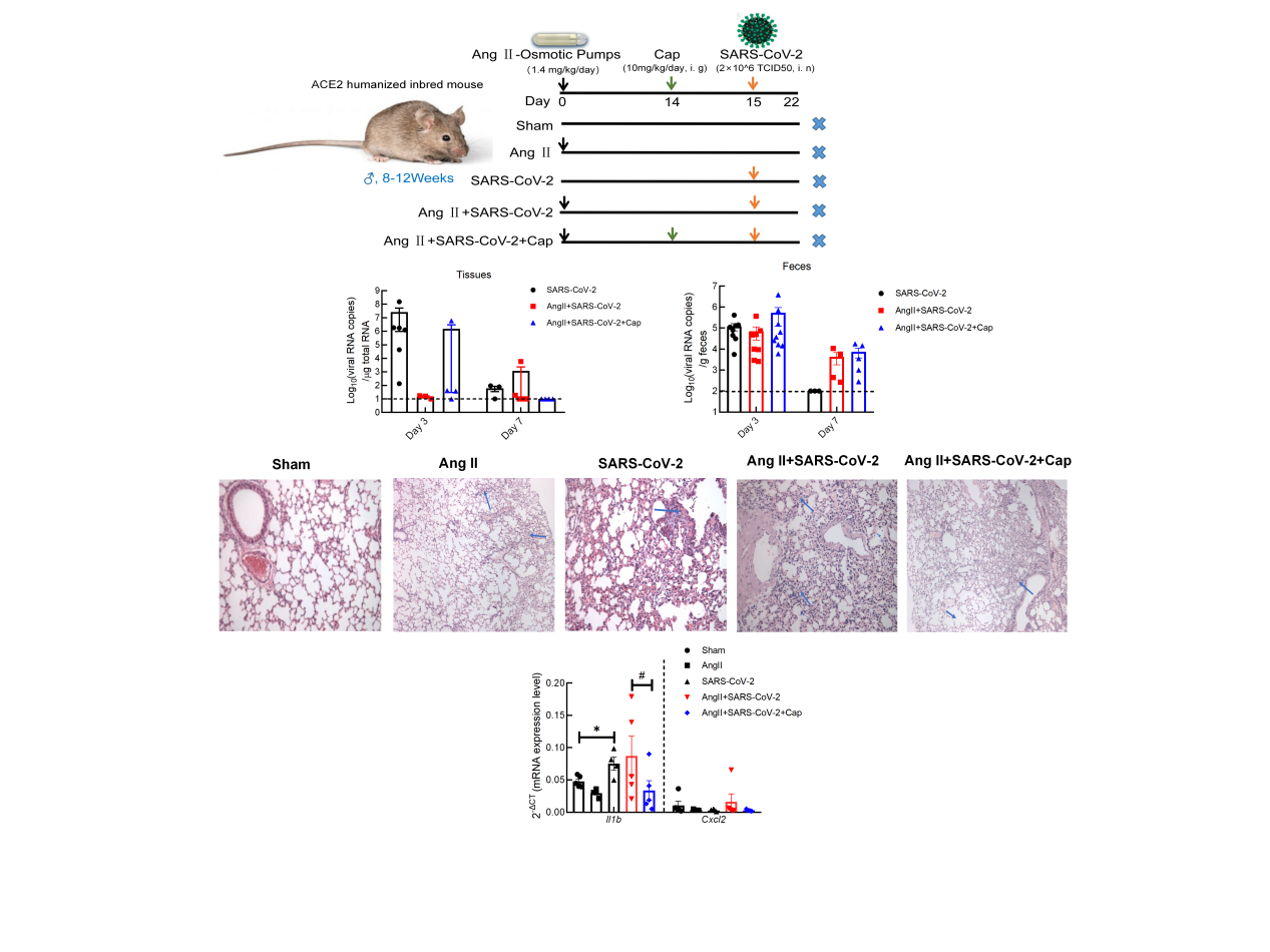
新冠肺炎危重患者一般多伴有高血压等基础性疾病,是防疫工作中的一大难点。然而,高血压COVID-19患者是否能够服用降压药物仍存在争议。目前关于抗高血压药物,如血管紧张素转换酶抑制剂ACEi,对COVID-19患者肺功能的影响尚不清楚。 

近期,18luck备用登录药学院郑昌博课题组建立了高血压感染SARS-CoV-2小鼠模型,研究了降压药物ACEi卡托普利对高血压感染SARS-CoV-2小鼠肺部的影响。其研究结果以论文"Captopril alleviates lung inflammation in SARS-CoV-2-infected hypertensive mice"形式在线发表于中科院一区动物学研究杂志 (Zoological Research) 文章链接:https://doi.org/10.24272/j.issn.2095-8137.2021.206。该研究显示,SARS-CoV-2在高血压小鼠的肺中复制延迟。抗高血压治疗可缓解SARS-CoV-2复制诱导的白细胞介素IL-1β上调及增加的免疫细胞浸润,可减轻小鼠肺部的炎症。研究结果表明,卡托普利治疗可能会缓解小鼠的COVID-19的进展,但不影响病毒复制。

18luck备用登录药学院高文聪和马昕作为文章的共同第一作者,18luck备用登录药学院郑昌博及中国科学院昆明动物研究所刘丰亮作为文章的共同通讯作者,18luck备用登录药学院王鹏亦有贡献。研究获得国家重点研发计划项目、国家自然科学基金项目及云南省科技厅项目基金的资助。


 

卡托普利对高血压COVID-19小鼠肺部的影响


联系方式

  • 联系地址:昆明市呈贡区雨花街道春融西路1168号
  • 联系电话:0871-65922555  联系邮编:650500
关注微信公众号
关注新浪微博
Copyright (c) 2007-2025  18luck备用登录  滇ICP备05001248号-2
滇公网安备 53011402000299号
Baidu
luck官网下载安卓