我校陆地教授团队在《Bioactive Materials》发表论文构建“骨免疫调控”天麻素缓释聚氨酯复合支架


北京时间2022 年 4 月 1 日,《Bioactive Materials》在线刊登了我校科技成果孵化中心陆地教授团队的最新研究成果“Sequential gastrodin release PU/n-HA composite scaffolds reprogram macrophages for improved osteogenesis and angiogenesis”的研究论文。该文将“免疫微环境调控”的研发理念应用于改善骨修复支架的炎性反应及促成骨性能上,研发出一种新型的天麻素缓释聚氨酯复合支架,探索了支架调控巨噬细胞促进成骨分化和血管生成的相关性,建立了有免疫调控功能的生物活性材料新体系。

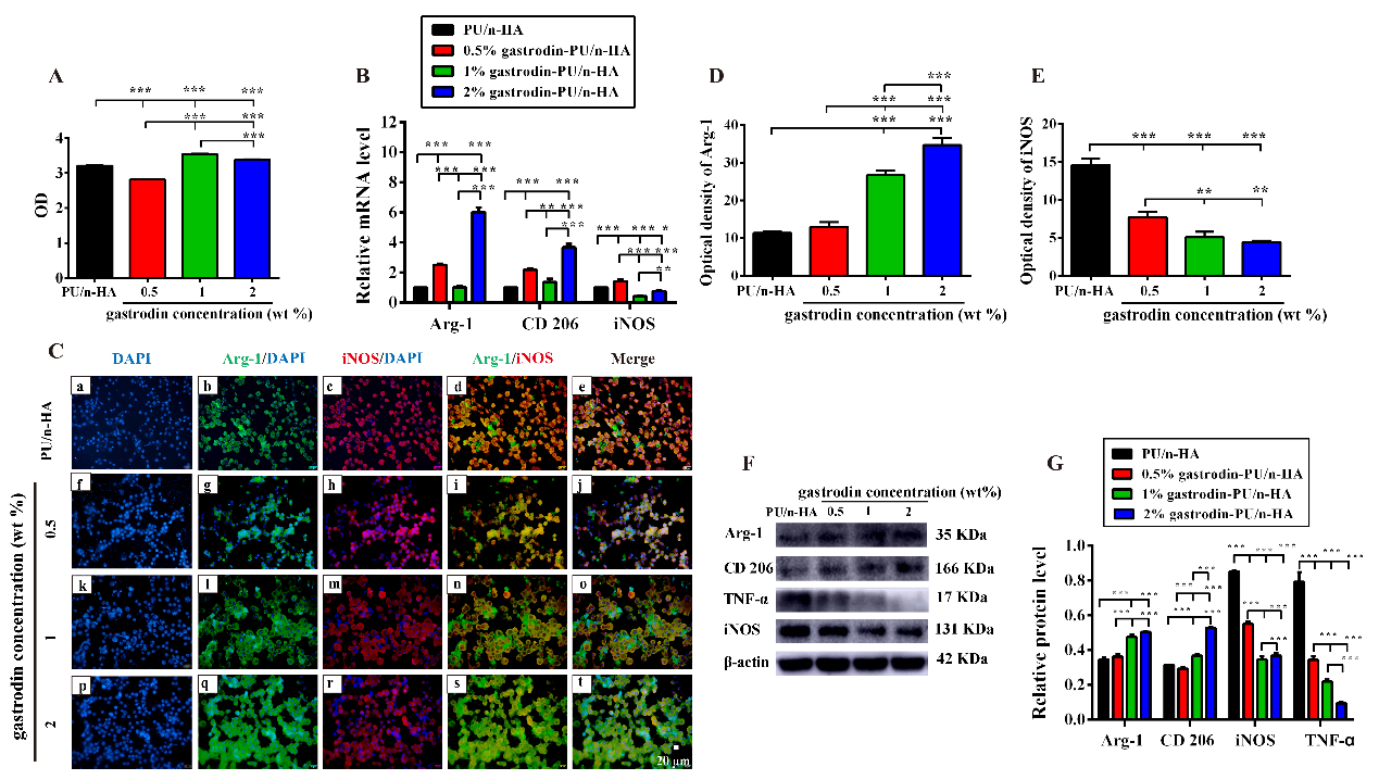
通过提高成骨微环境的管理和动态调节,营造利于干细胞成骨分化的免疫微环境,是实现骨修复材料高效成骨的重要途径。因此,结合云南特色药物天麻素的多羟基官能团的抗炎和成骨分化特性,该研究将天麻素化学聚合到聚氨酯基质,开发了一类新型的天麻素缓释聚氨酯复合支架。亲水性天麻素的修饰加速了支架的逐级有序降解,不仅实现了天麻素的局部长效释放,规避了其体内易代谢问题,且剂量依赖性提高了支架的力学性能和抗炎性能。

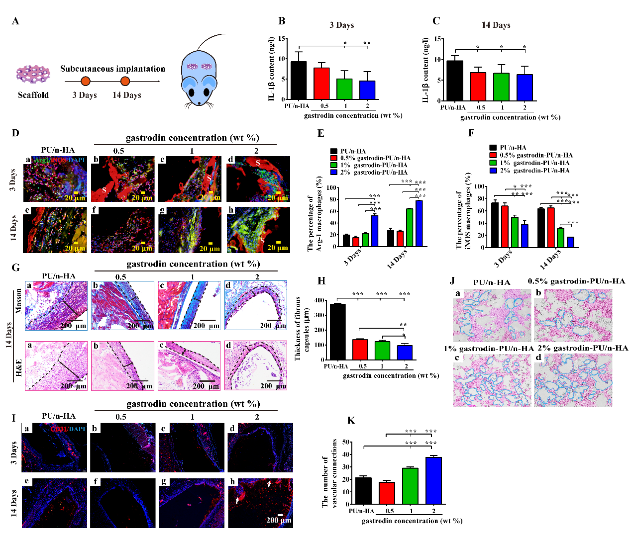
此外,该支架体外激活M2 型巨噬细胞并显示出动员骨髓间充质干细胞 (BMSCs) 迁移和成骨分化的潜能,且促进了人脐静脉内皮细胞 (HUVECs) 的迁移和血管化;在体内植入 3 天后有效富集 M2 型巨噬细胞靶向 SD 大鼠皮下埋植部位,有效降低纤维包裹厚度并加速血管新生;植入大鼠股骨髁缺损模型,可加速血管化骨组织再生。该研究展露了靶向调控巨噬细胞介导的骨免疫微环境,优化骨修复支架功能和骨免疫调控性能,从而有效提高骨再生修复效果可行的研发方向。

 

图1 天麻素缓释聚氨酯复合支架的理化性能

 

图2 天麻素缓释聚氨酯复合支架对巨噬细胞的调控


 

图3天麻素缓释聚氨酯复合支架植入SD 大鼠皮下的宿主反应

 

图4天麻素缓释聚氨酯复合支架植入SD 大鼠股骨髁缺损的修复效果

18luck备用登录科技成果孵化中心陆地教授、云南省第一人民医院李瑶主任医师和云南省第三人民医院侯建红副主任医师为本文的共同通讯作者,李丽梅和李庆为本文共同第一作者,18luck备用登录为论文第一完成单位。本研究工作得到国家自然科学基金的资助。

原文链接:

https://www.sciencedirect.com/science/article/pii/S2452199X22001530?via%3Dihub

联系方式

  • 联系地址:昆明市呈贡区雨花街道春融西路1168号
  • 联系电话:0871-65922555  联系邮编:650500
关注微信公众号
关注新浪微博
Copyright (c) 2007-2025  18luck备用登录  滇ICP备05001248号-2
滇公网安备 53011402000299号
Baidu
luck官网下载安卓