研究内容:
通过多组学、神经生物学及神经药理学等方法阐明甲基苯丙胺依赖、戒断和复吸的分子机制。重点聚焦神经环路及奖赏系统相关脑区中,具备前期研究基础的细胞信号转导通路、代谢关键酶学指标等,探索PPAR-γ受体、TRPV1受体和TREM2受体等在甲基苯丙胺依赖、戒断和复吸过程中的调控机制;通过高通量测序和生信大数据分析,阐明线粒体功能调控、L型钙通道、CaMK II等在甲基苯丙胺戒断和复吸中的作用,筛选可能的干预靶点;以吸毒人群为研究对象,开展毒品依赖戒断干预研究。
方向带头人:
李利华教授,二级教授,博士生导师,18luck备用登录党委常委、副校长,享受国务院政府特殊津贴,云南省中青年学术和技术带头人,云南省委联系专家,司法部司法鉴定能力验证技术专家,教育部高等学校法医学类专业教学指导委员会委员,云南省高等教育学会副会长。主要从事毒品依赖神经机制及戒断干预研究,主持承担国家自然科学基金项目5项,主持承担省科技计划项目9项,参与国家和省级科技计划项目11项。以第一作者或通讯作者发表学术论文100多篇,其中SCI收录20多篇,科技核心和北大核心期刊发表80多篇。主编、副主编和参编国家级规划教材、专著15部。获云南省科技进步三等奖4项,获云南省教学成果一等奖1项和二等奖2项。指导培养博士研究生8名、硕士研究生35名。
王昆华教授,二级教授,博士生导师,国家百千万工程人才,享受国务院政府特殊津贴,国家有突出贡献中青年专家、卫生部有突出贡献专家、云南省有突出贡献的优秀专业技术人才、省中青年学术和技术带头人、省医学领军人才、云岭名医、云岭学者。先后主持国家自然科学基金、国家“十二五”重大专项、云南省重大科技专项-生物医药重大专项、省部级重点项目及省应用基础研究项目40余项;主编参编专著53部,以第一或通讯作者发表SCI论文75篇,授权专利32项(其中发明专利7项)。获科技奖17项。指导培养博士研究生18名,博士后9名,硕士研究生45名。
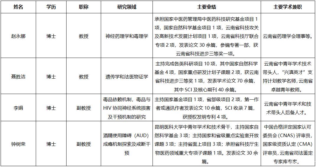
团队骨干成员:
